Fan Remote Control Circuit Diagram

Remote Controlled Ceiling Fan Regulator Circuit Homemade

Remote Controlled Ceiling Fan Regulator Circuit Homemade

Image Result For Ceiling Fan Remote Control Circuit Diagram

Image Result For Ceiling Fan Remote Control Circuit Diagram

Remote Controlled Switch Circuit Diagram

Remote Controlled Switch Circuit Diagram

Remote Controlled Switch Circuit Diagram

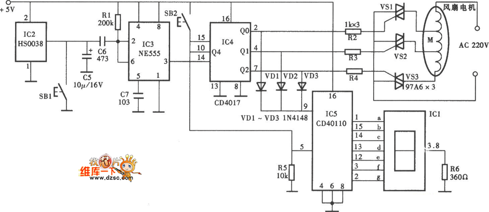
The circuit discussed in this article eliminates the pwm idea for the fan dimming control instead employs few low power triacs for sequentially implementing the dimming or speeding effect on the connected fan motor.

Fan remote control circuit diagram. A wiring diagram is a simplified traditional pictorial depiction of an electrical circuit. It reveals the components of the circuit as simplified shapes and the power and signal links between the devices. A wiring diagram is a simplified conventional photographic depiction of an electric circuit. A very first appearance at a circuit diagram may be complicated however if you can review a train map you can review schematics.

The main function of this remote control switch is to control any load tv radio stereo fan light etc. In this remote controlled switch circuit we are using tv remote to onoff the ac light by pressing any button of remote and using the tsop1738 at receiver end. Assortment of hunter ceiling fan wiring diagram with remote control. In this circuit we are using one switch for operating the transmitter with this we can switch on or off the tv motor radio or any other home appliances.

Collection of hampton bay ceiling fan wiring diagram with remote. The complete design for the proposed remote controlled fan dimmer circuit can be witnessed below. Hampton bay ceiling fan wiring diagram with remote a novice s guide to circuit diagrams.

Remote Control For Home Appliances Full Circuit Explanation

Remote Control For Home Appliances Full Circuit Explanation

Remote Control On Off Switch Control Fan And Light Using Tv Remote Circuit Diagram

Remote Control On Off Switch Control Fan And Light Using Tv Remote Circuit Diagram

Remote Controlled Fan Regulator Circuit Diagram

Remote Controlled Fan Regulator Circuit Diagram

Ir Remote Controller Fan Regulator Using At89c2051

Ir Remote Controller Fan Regulator Using At89c2051

Circuit Diagram Of Clap Operated Remote Fan Switch In 2019

Circuit Diagram Of Clap Operated Remote Fan Switch In 2019

Hamradioindia Remote Controlled Fan Regulator

Hamradioindia Remote Controlled Fan Regulator

Remote Controlled Switch Circuit For Appliances

Remote Controlled Switch Circuit For Appliances

Remote Controlled Fan Regulator Circuit Diagram

Remote Controlled Fan Regulator Circuit Diagram

Remote Control Switch Circuit Ir Remote Control On Off

Remote Control Switch Circuit Ir Remote Control On Off

Ir Remote Control On Off Switch Circuit Diagram Grow Amis

Ir Remote Control On Off Switch Circuit Diagram Grow Amis

Infrared Ray Remote Control Fan Circuit

Infrared Ray Remote Control Fan Circuit

Circuit Diagram For Remote Controlled Fan Regulator

Circuit Diagram For Remote Controlled Fan Regulator

Remote Controlled Fan Regulator Electronics For You

Remote Controlled Fan Regulator Electronics For You

Ceiling Fan Infrared Remote Control Circuit 1

Ceiling Fan Infrared Remote Control Circuit 1

Ir Fan Control Unitedmovers Co

Ir Fan Control Unitedmovers Co

Remote Controlled Fan Regulator Circuit Diagram Youtube

Remote Controlled Fan Regulator Circuit Diagram Youtube

Fan Speed Control Using Tv Remote Handset

Fan Speed Control Using Tv Remote Handset

Remote Controlled Fan Regulator Project Using Atmega8

Remote Controlled Fan Regulator Project Using Atmega8

Source : pinterest.com

Popular Posts