Fence Charger Diagram

Discover ideas about charger.
Fence charger diagram. The particular fence charger examined here is an acc2 fence charger manufactured by zareba. However having the charger replaced is easier and more cost effective than trying to repair it which is also a time. This charger is intended for shorter lengths of fence smaller short haired animals and for operation only in relatively weed free areas. Getting your broken fence charger working again quickly is imperative to the safety of your animals and success of your operation.
Electric fence replacement parts. Parmak electric fence chargers are proudly made in the usa. The present circuit of an electric fence charger is designed and tested by me and has proved sufficiently powerful for the application. An electric fence circuit is made on a larger scale.
This homemade electric fence charger was created when wandering livestock caused crop losses includes information on the circuit board charger a detailed diagram and materials list and instructions. This charger operates from 120 vac. Fence mileage guide grounding recommendations how do joule ratings reflect your chargers performance installation guide table of contents. Charger solar electric fence energizer youtube nice fence boards ignition.
Kencove farm fence product specialists guide you to the best supplies for your situation. Kencove ships supplies and tools for electric fence portable fence plastic tensile rail fence and non electric high tensile wire to hold and protect cattle horses sheep goats deer elk poultry. Proudly made in the usa. The energizer fence terminal positive is connected to the insulated fence wires and the energizer ground terminal negative is connected to galvanized metal rods driven into the ground.
Definitions of common fence terms use to classify fence chargers. Sep 10 2019 electric fence circuit diagram 12v. Electric fence circuit diagram 12v. Electric windowfence charger engineering projectsdesign.
An electric fence energizer doesnt last forever and you will need to have it quickly repaired or replaced when it inevitably breaks down or its malfunction can create problems. Important safety hints i. Electric windowfence charger engineering projectsdesign. The same circuit completion second diagram above is necessary before the animal gets a shock.
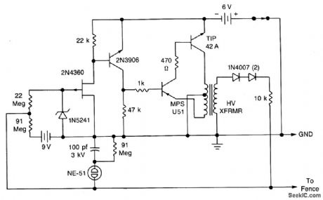
Zareba fencing systems provides high quality fence charger replacement parts to make your repairs fast and. This is a lower priced unit which sells for about 25 at a local store. The fence charger circuit is able to produce voltage pulses up to 20000 volts needless to say about the fatality rate involved with it. We offer a complete line electric fence chargers wire polywire polytape rope insulators and accessories to help you build an effective and safe electric fence.
When a fence charger stops functioning it creates a pressing situation.