John Deere 100 Wiring Diagram

The best way to find wiring diagrams for john deere products is to visit the technical information bookstore at the john deere website.
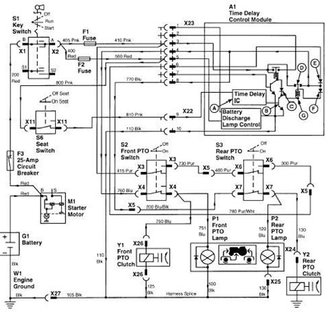
John deere 100 wiring diagram. The system uses john deere turf gard oil. The two search options provided at the site are component technical manuals and technical manuals. John deere l100 mower wiring diagram wiring diagram and fuse box intended for john deere l100 parts diagram image size 781 x 516 px and to view image details please click the image. This is a guide about find a electrical wiring diagram for john deere mower.
Many good image inspirations on our internet are the most. Lets go through the electrical on this l100 john deere lawn tractor and find out whay it was parked so many years ago. Remember the system replaces a portion of your engine oil. John deere mowers are an expensive investments so being able to repair them can be useful.
Here is a picture gallery about john deere l100 parts diagram complete with the description of the image please find the image you need. Please right click on the image and save the pic. You can save this pic file to your own pc. John deere 100 series wiring diagram.
Beautiful john deere 1445 wiring diagram 78 about remodel 7 blade wiring diagram with john deere riding lawn mower starter solenoid wiring diagram awesome great john we collect plenty of pictures about john deere 100 series wiring diagram and finally we upload it on our website. Having an electrical diagram allows you to work on it yourself. John deeres recommended oil service for 100 series riding lawn tractors 1 is to change the system every 50 hours or once a season whichever comes first. John deere 100 john deere 6068 john deere d130 of a pic i get from the john deere parts catalog download package.
Time to bring this one back from the d. John deere 100 series wiring diagram.