Sc 3p Tc Wiring Diagram

This time the wire color matters and depends on how you arranged the line wires.
Sc 3p tc wiring diagram. How to connect a contactor. Remove any old pots that will not be used in this new installation. Observe color codes and wire locations carefully. Finish wiring the contactor by plugging in the electrical device you wish to set up.
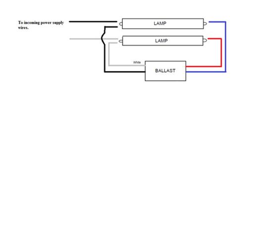
The t or load slots are also numbered and correspond to the l slots you used earlier. Quickcross the smart electronics in sylvania quicktronic ballasts allow them to outperform the competition. Cmos camera wiring diagram 12v. Sc 3ps tc wiring diagram 6.
51224 qtp 1x32t8unv psx tc iop 1s32 lw sc na ge132 mvps l na. Wiring diagrams and performance specifications may vary between manufacturers. Wiring diagram for pickup models. Always use wiring diagram supplied on motor nameplate.
How to wiring a power contactor and how install the auxiliary unit. Proper operation depends on proper hookup of all connections. How to connect a contactor. Analog input module ai 4xrtdtc 2 3 4 wire hf 6es7134 6jd00 0ca1 manual 092018 a5e03573289 ae preface guide to documentation 1 product overview 2 wiring 3 parametersaddress space 4 interruptsdiagnostics alarms 5 technical specifications 6 parameter data record a representation of analog values b.
Tone circuitstm 2 3 band active eq preamps for bass stc 2a stc 2p stc 3a stc 3p the basic steps for installation include. Loosen the screws on the blocks then plug the wires in one at a time. Nc1 0910 4kw 3p 220v duration. Emx512sc music mixer pdf manual download.
Sc 3ps tc wiring diagram 1. Sc un universal source controllers wwweatoncomlightingsystems wiring diagram icannet icannet switch input 2 switch input 1 dmx in rs485 ethernet link load wiring power feed 120v and 277v options single or 3 phase options each source controller can power up to 10 wallstationsdevices.